原标题:重磅!2021年中国及31省市专网通信行业政策汇总及解读(全) 来源:前瞻产业研究院
专网通信产业主要上市公司:目前国内专网通信的上市公司主要有海能达(4.870, -0.14, -2.79%)(002583)、海格通信(9.700, -0.11, -1.12%)(002465)、烽火电子(7.180, -0.11, -1.51%)(000561)。
1、政策历程图
我国专网通信相关政策,随专网通信产业下游应用的发展而发展。2018年以前,专网通信政策主要集中于应急通信与公共安全领域。2017年出台的《国家突发事件应急体系建设“十三五”规划》强调加强卫星应急专网的统筹规划,加快城市宽带数字集群专网系统建设,提高国家应急通信保障能力。《公安科技创新“十三五”专项规划》中强调研发新型智能装备,提高防控打击综合能力,并且加强对警务指挥通信等技术装备的研发。
2018-2019年,随着互联网教育的兴起,教育专网的发展提上日程。2019年,发改委发布《关于促进“互联网+社会服务”发展的意见》,强调实施学校联网攻坚行动,加快建设教育专网,实现所有学校接入快速稳定的互联网。2019年随着5G商用化的发展,专网通信行业逐步衍生出更多产业,如虚拟专网、工业互联网、5G专网等。

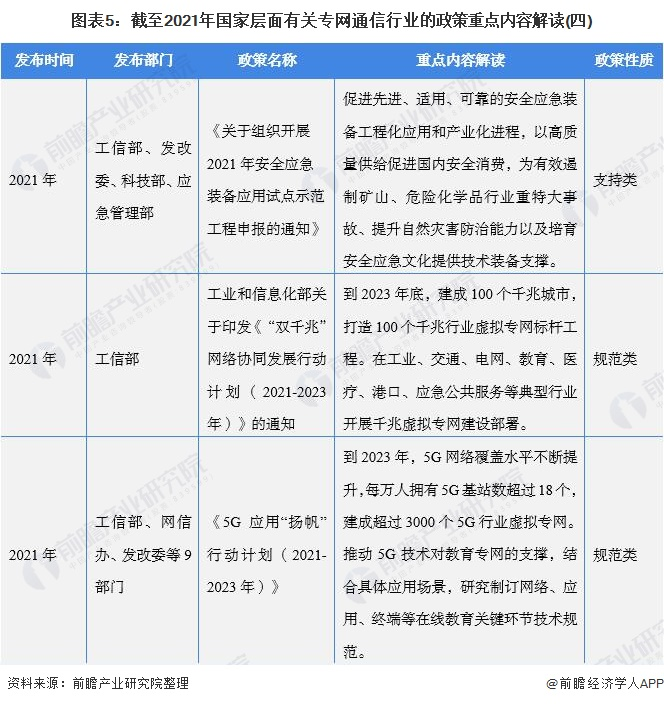
2、国家层面政策汇总及解读
——国家层面专网通信行业政策汇总
自2017年以来,国务院、国家发改委、应急管理部等多部门都陆续印发了支持、规范专网通信行业的发展政策,内容涉及专网通信发展技术路线、专网通信发展指标等。




——国家层面专网通信行业发展目标解读
目前我国暂未制定专网通信具体发展目标,但在专网通信相关市场,如基础网络设施领域有相关发展目标。2021年3月工信部印发《“双千兆”网络协同发展行动计划(2021-2023年)》,指出到2021年底,建成20个以上千兆城市,2023年底实现“双百”目标。

3、各省市层面的政策汇总及解读
——31省市专网通信行业政策汇总
国家层面并未对专网通信行业专门设立目标,所以各省市通常以实际发展需要制定相关政策。目前,我国31省市层面专网通信行业相关政策如下:




——31省市专网通信行业发展目标解读
各省市近期发布的专网通信相关政策主要集中于应急通信、政府专网、工业互联网、教育专网、医疗专网等方面。黑龙江、北京、河北、青海等省市相关政策主要应用在应急通信方向,天津、安徽、湖北、甘肃等省市相关政策主要应用在政府专网方向。

更多行业相关数据请参考前瞻产业研究院《中国专网通信行业发展前景预测与投资战略规划分析报告》,同时前瞻产业研究院还提供产业大数据、产业研究、产业链咨询、产业图谱、产业规划、园区规划、产业招商引资、IPO募投可研、招股说明书撰写等解决方案。